13 年
手机商铺
公司新闻/正文
678 人阅读发布时间:2026-01-04 15:15


替加环素是治疗革兰氏阴性菌感染的关键药物之一,然而替加环素耐药外排泵TMexCD1-TOprJ1的出现已构成全球健康威胁。目前对携带*tmexCD1-toprJ1*基因的菌株在不同生态位中的进化关系及流行趋势仍知之甚少。本研究通过对中国来源的人、食物、动物和环境样本中携带*tmexCD1-toprJ1*的细菌进行全基因组测序,结合新收集菌株及GenBank数据库数据,系统评估了这些菌株的流行病学和基因组特征。
2019至2022年期间,从3434份样本中分离出145株携带*tmexCD1-toprJ1*的菌株(检出率4.5%)。绝大多数*tmexCD1-toprJ1*阳性肠杆菌目细菌对包括黏菌素(42.13%)在内的几乎所有抗菌药物表现出耐药性。*tmexCD1-toprJ1*主要在中国鸡粪来源的肺炎克雷伯菌中检出,同时也在其他生态位及多个国家中发现。
系统发育分析揭示了*tmexCD1-toprJ1*阳性ST37型肺炎克雷伯菌在不同生态位中的克隆传播,以及产TMexCD1-TOprJ1的ST15型肺炎克雷伯菌克隆的国际扩散。*tmexCD1-toprJ1*主要存在于肺炎克雷伯菌属特异性的窄宿主范围质粒上,这可能限制了该基因在不同细菌种间的传播。值得注意的是,由于*tmexCD1-toprJ1*带来的适应性代价,自2020年中国在食用动物中停用抗生素促生长剂以来,食用动物和人体中*tmexCD1-toprJ1*阳性肠杆菌的检出率显著下降。然而,该基因已在医疗机构中被宽宿主范围质粒和高毒力耐碳青霉烯类肺炎克雷伯菌ST11-KL64克隆捕获。
家禽养殖中四环素类药物的频繁使用可能是*tmexCD1-toprJ1*高检出率的重要原因;因此,为降低*tmexCD1-toprJ1*阳性肺炎克雷伯菌的威胁,亟需持续监测该基因在不同生态位的分布,并严格执行畜牧业(尤其是家禽养殖业)的抗菌药物使用政策。

图3 携带*tmexCD1-toprJ1*基因菌株的耐药表型与基因型特征。
(a) 本研究(n=153)与既往研究(n=455)中*tmexCD1-toprJ1*阳性菌株对各类抗菌药物耐药率的柱状图。
(b) *tmexCD1-toprJ1*阳性菌株对黏菌素与(c) 替加环素的最低抑菌浓度(MIC)值分布。
(d) 携带*tmexCD1-toprJ1*、blaNDM及blaKPC基因的肺炎克雷伯菌菌株平均携带耐药基因数量比较。绿色与红色小提琴图分别代表人源(n=93)及其他来源(动物、食品与环境,n=335)的*tmexCD1-toprJ1*阳性菌株;紫色与蓝色小提琴图分别代表blaKPC(n=5 597)与blaNDM(n=15 534)阳性菌株。**表示组间差异具有统计学意义(p<0.001);No.:菌株数量。
(e) 511株tmexCD1-toprJ1阳性菌株中各类耐药基因的检出率。
(f) floR基因在tmexCD1-toprJ1、blaNDM及blaKPC*阳性肺炎克雷伯菌中的流行情况。两根红色柱分别代表人源(n=93)与非人源(动物、食品与环境,n=335)的*tmexCD1-toprJ1阳性菌株;黄色与蓝色柱分别代表人源blaKPC*阳性(n=5 597)与人源*blaNDM*阳性(n=15 534)肺炎克雷伯菌菌株。

图4 携带*tmexCD1-toprJ1*基因质粒的特征分析。
(a) 基于149个测序质粒(86个来自NCBI数据库,63个为本研究测序)信息绘制的桑基图,展示了细菌种类(肺炎克雷伯菌以ST型表示)、质粒复制子类型及*tmexCD1-toprJ1*基因的遗传环境。线条宽度与菌株数量成比例,颜色按质粒复制子类型区分。
(b) NCBI NT数据库中IncFIB(K)–IncHI1B、IncFIB(Mar)–IncHI1B及IncFIA–IncFII(K)型质粒的宿主细菌种类分布(序列一致性≥97%,查询覆盖度≥70%)。
(c) 不同*tmexCD1-toprJ1*携带质粒在(c) 野生型肺炎克雷伯菌株、(d) 肺炎克雷伯菌AH58I菌株及(e) 大肠杆菌J53菌株中的稳定性比较。
(f) 携带*tmexCD1-toprJ1*的IncFIB(Mar)–IncHI1B、IncFIB(K)–IncFII(K)、IncFIA–IncFII(K)、IncU–IncHI5及IncFII(K)型质粒在(f) 肺炎克雷伯菌AH58I和(g) 大肠杆菌J53中的相对丰度(RF)。

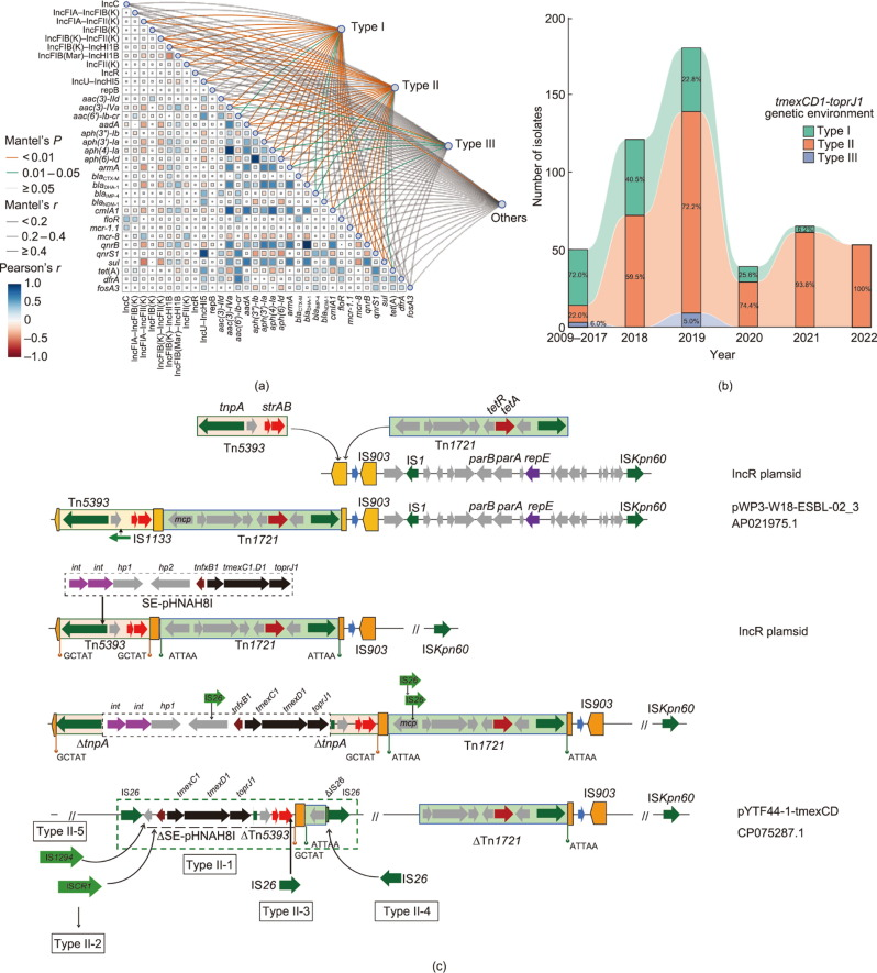
图5 *tmexCD1-toprJ1*的遗传结构分析。
(a) *tmexCD1-toprJ1*遗传环境、质粒类型与耐药基因(ARGs)的相关性分析。红色与蓝色方块分别表示负相关与正相关,线条粗细代表相关性强度(线条越粗相关性越强)。基于Mantel检验的p值:橙色线条(p<0.01)表示高度显著相关;绿色线条(p=0.01–0.05)表示显著相关;灰色线条(p>0.05)表示无显著相关。
(b) 2009至2022年间511株*tmexCD1-toprJ1*阳性测序菌株中*tmexCD1-toprJ1*遗传背景的动态变化。
(c) *tmexCD1-toprJ1* II型遗传环境的形成模型示意图。
总结而言,本研究首次基于"一体健康"视角对携带*tmexCD1-toprJ1*基因的肠杆菌目细菌开展了系统性流行病学监测。结果表明,*tmexCD1-toprJ1*主要在家禽养殖场的鸡源肺炎克雷伯菌中呈地方性流行,而在猪源菌株中罕见,这可能与*tmexCD1-toprJ1*质粒的宿主范围较窄及肺炎克雷伯菌在猪体内的定植能力有限有关。该基因簇已在生态系统广泛播散,并涉及多种宿主。我们推测*tmexCD1-toprJ1*最初在动物(特别是家禽养殖场)中增殖,随后通过食物链向人类传播。克隆传播与水平转移共同推动了其在各生态位间的扩散。
值得警惕的是,该基因已在医疗机构中广泛存在于广宿主范围质粒及高毒力耐碳青霉烯肺炎克雷伯菌ST11-KL64克隆中,且绝大多数*tmexCD1-toprJ1*阳性肠杆菌对几乎所有抗菌药物均表现耐药,对公共卫生构成严重威胁。值得庆幸的是,由于*tmexCD1-toprJ1*伴随的适应性代价,中国实施饲料端抗菌药物限用政策后,食用动物及人体内*tmexCD1-toprJ1*阳性肠杆菌的检出率呈现下降趋势。这印证了控制源头、减少食用动物抗生素使用是应对抗生素耐药性的有效策略。鉴于多重耐药*tmexCD1-toprJ1*阳性肺炎克雷伯菌对医疗机构的重大威胁,亟需加强对不同生态位(特别是禽源肺炎克雷伯菌)中*tmexCD1-toprJ1*基因的持续监测。
本研究由广东省基础与应用基础研究重大项目(2020B0301030007)、国家自然科学基金(32141002)、国家重点研发计划(2022YFC2303900)及广州市科技计划项目(2023A04J0755、202201010300)资助。同时感谢LetPub在论文写作过程中提供的语言辅助服务。


LetPub重磅推出4大核心投稿套餐,覆盖不同科研投稿场景


📢LetPub结合15年SCI论文编辑服务经验,推出四大投稿套餐,从语言润色、中译英翻译、行文逻辑结构优化、专家预审、材料准备到投稿系统指导,一站式支持您顺利投出高质量稿件!