13 年
手机商铺
公司新闻/正文
831 人阅读发布时间:2025-05-08 10:44
文章已发表在SCI期刊BMC Plant Biology(最 .新中科院SCI期刊分区:植物科学2区,IF 4.3),评论可以沾沾好运~

标题为:Quantitative proteomic analysis based on TMT reveals different responses of Haloxylon ammodendron and Haloxylon persicum to long-term drought

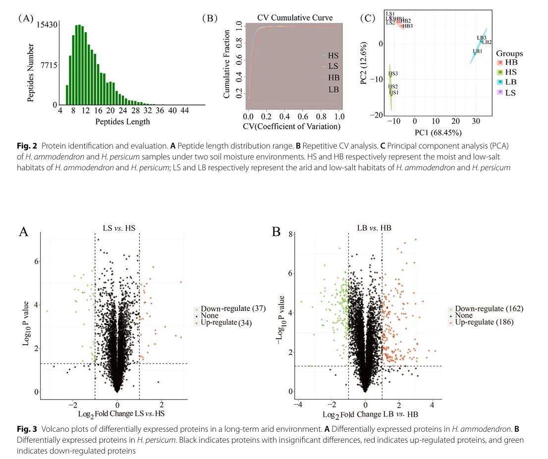
植物抗旱机制的本质在于确定蛋白质表达模式,鉴定关键耐旱蛋白,并阐明它们在代谢通路中所承担的特定功能。目前,针对自然环境下生长的梭梭(Haloxylon ammodendron)和白梭梭(Haloxylon persicum)长期耐旱性的蛋白质组学研究仍然有限。
因此,本研究基于自然生境中的H. ammodendron和H. persicum,利用TMT标记定量蛋白质组学技术,探究其长期耐旱蛋白质表达模式。结果共鉴定出H. ammodendron中71个差异表达蛋白(DEPs)和H. persicum中348个DEPs。
生物信息学分析表明,H. ammodendron主要通过过量表达与碳水化合物代谢通路相关的蛋白质,同时降解受损蛋白,以适应长期干旱环境。而H. persicum则通过代谢通路相关蛋白质的上调表达来增强对干旱的适应性。
本研究结果为揭示沙漠植物长期耐旱适应机制提供了重要参考,也为梭梭属植物的分子育种和荒漠生态恢复提供了候选耐旱蛋白资源。








研究得到了国家自然科学基金(青年基金项目,编号32301307)、中央引导地方科技发展专项(编号ZYYD2025ZY04)及新疆维吾尔自治区自然科学基金(编号2023D01C186)资助。
作者同时感谢LetPub(www.letpub.com.cn)在论文撰.write 期间提供的语言润色服务。









更多网友投稿经验,查看:www.letpub.co
m.cn/index.php?journalid=1271&page=journalapp&view=detail
LetPub上线AI润色啦!1天就能返稿!只需880元!
SCI论文特训AI润色+资深美籍人工QC,先到先得!



快来试试吧!
📢LetPub提供的SCI论文英语润色服务对于稿件接收还是非常有用的!LetPub, 是多家出版社推荐的SCI论文润色机构,能够提高文章发表在1区/Top期刊的几率!