13 年
手机商铺
公司新闻/正文
792 人阅读发布时间:2025-05-08 10:16
文章已发表在SCI期刊Advanced Science(最 .新中科院SCI期刊分区:综合性期刊1区Top,IF14.3),评论可以沾沾好运~


肝母细胞瘤是侵袭性最强的儿童肝脏肿瘤,由于对其发病机制认知有限(尤其在预后极差的低分化晚期肿瘤中),该疾病诊疗面临重大挑战。单细胞测序技术可在单细胞层面进行深度探索,为解析肿瘤异质性提供新视角。
本研究通过单细胞转录组分析鉴定出一种独特的恶性肝母细胞样(HB-like)细胞亚群,其可能是低分化肝母细胞瘤的起源。这类细胞与肝母细胞瘤患者的不良临床预后显著相关。
研究发现,该恶性HB样细胞亚群通过产生胰岛素样生长因子2(IGF2),经SREBF2途径促进胆固醇异常蓄积,从而维持干细胞样特性;同时IGF2可刺激成纤维细胞分泌胶原蛋白1,通过胶原蛋白1/整合素α1信号通路加剧肿瘤恶性进展。这表明通过抑制IGF2诱导的通路靶向恶性HB样细胞,有望成为肝母细胞瘤的新型治疗策略。此外,血清IGF2水平或可作为晚期肝母细胞瘤的诊断生物标志物。
综上,本研究不仅为阐明肝母细胞瘤的发生发展机制提供了重要依据,更为开发针对这一难治性疾病的精准诊断工具和有效治疗策略奠定了基础。


图2 肝细胞中鉴定的恶性HB样细胞与肝母细胞瘤患者不良临床预后相关

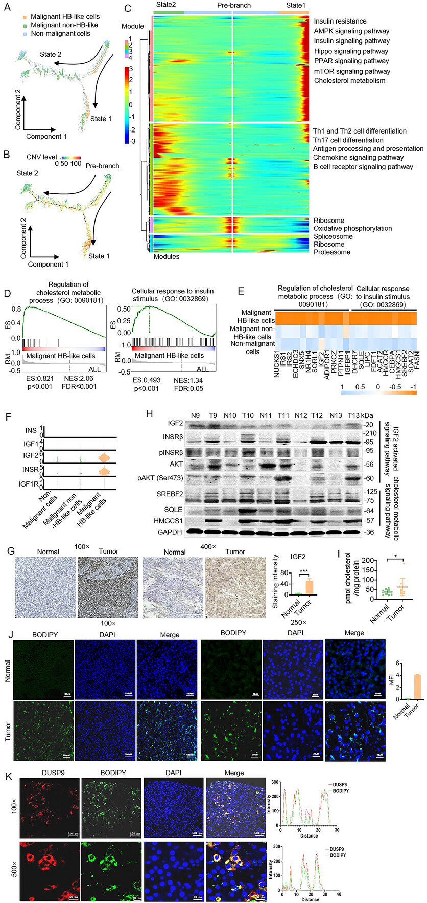
图3 恶性肝母细胞样细胞中的胰岛素信号通路与胆固醇代谢通路

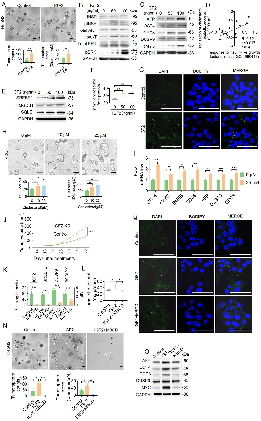
图4 IGF2通过异常胆固醇蓄积维持肝母细胞瘤干性特征

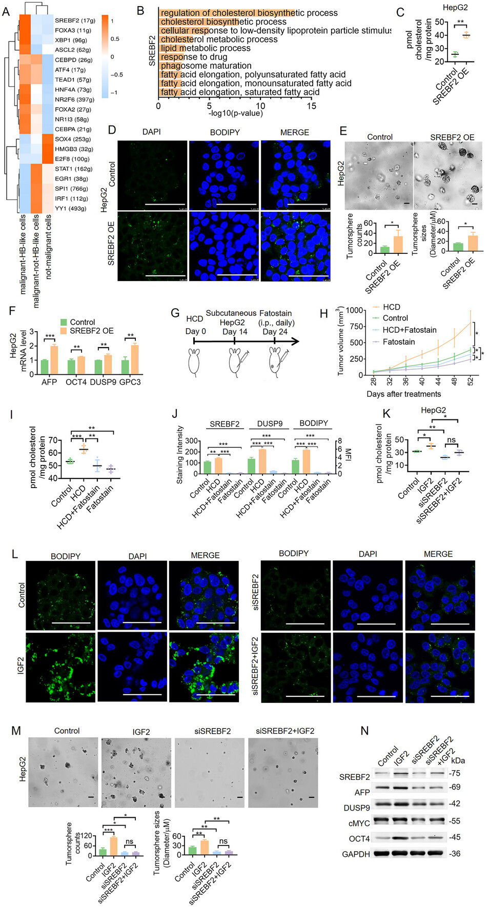
图5 在激活的IGF2信号通路中,SREBF2介导异常胆固醇蓄积

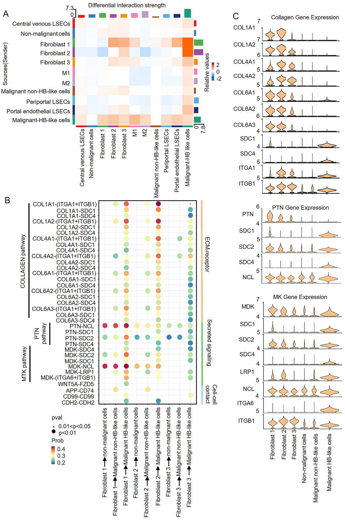
图6 肝母细胞瘤中的细胞间通讯

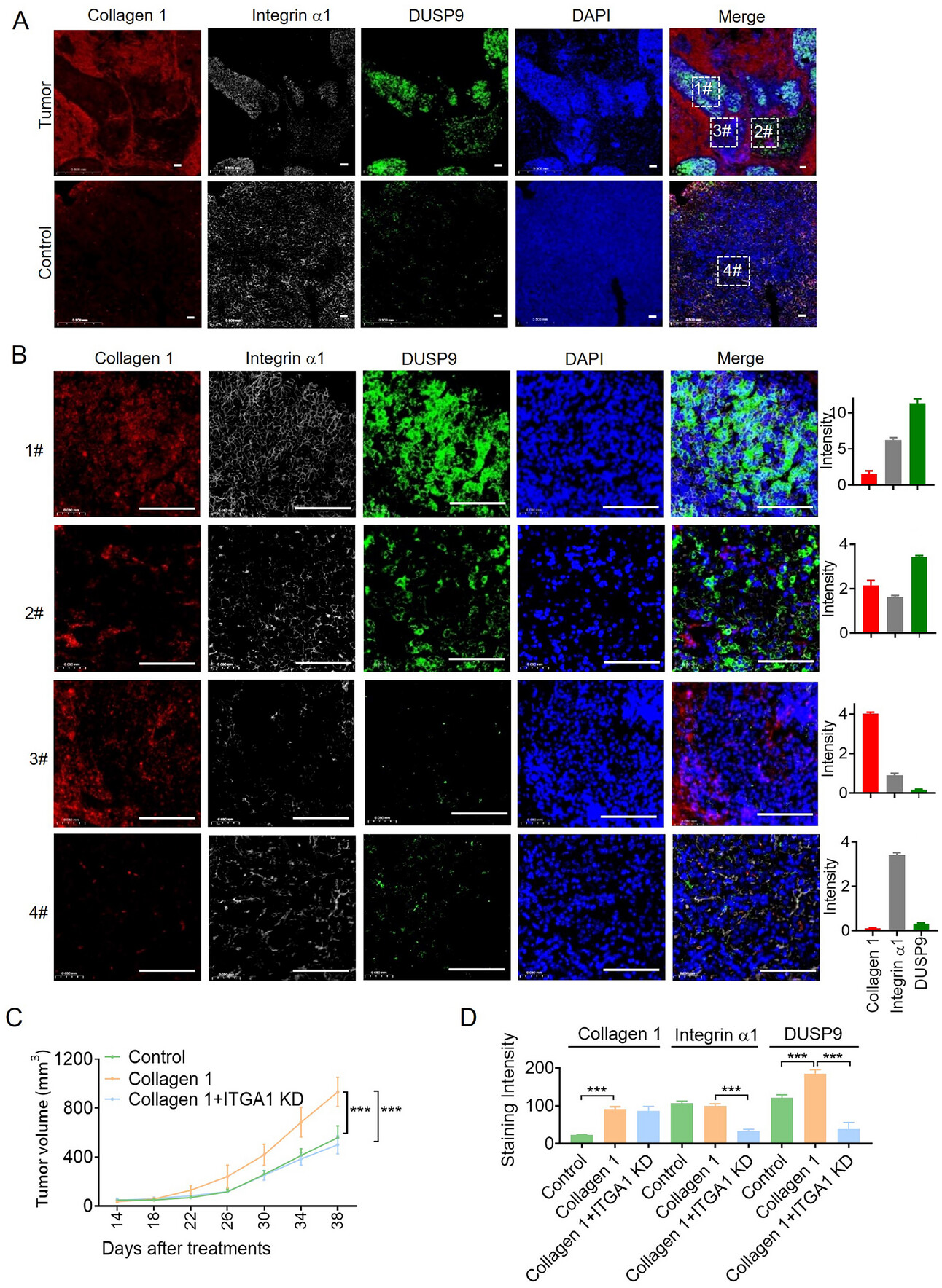
图7 成纤维细胞2通过胶原蛋白1/整合素α1轴促进肝母细胞样细胞恶性化及干性

图8 血清IGF2可作为肝母细胞瘤患者的潜在诊断标志物

图9 恶性HB样细胞通过IGF2依赖性机制实现自我维持的示意图
本研究数据揭示了肝母细胞瘤中成纤维细胞的异质性特征,其中成纤维细胞2在IGF2诱导的PI3K/AKT通路激活后会分泌胶原蛋白1。肿瘤细胞与周围基质的相互作用在肿瘤发生中起着关键作用。作为肿瘤基质的核心组成细胞,成纤维细胞因其兼具结构支撑与调控功能的双重特性而备受关注。在肿瘤发生过程中,胶原蛋白1常出现过表达并参与肿瘤进展。多项研究证实靶向胶原蛋白1具有抗肿瘤潜力,进一步凸显了其在肿瘤发展中的关键作用。我们的研究还发现,IGF2诱导产生的胶原蛋白1能显著促进肝母细胞瘤增殖并上调肝母细胞相关标志物表达,这表明其在恶性HB样细胞自我维持机制中具有重要作用。
综上所述,单细胞测序分析表明恶性HB样细胞通过IGF2诱导形成自我维持能力。这一发现提示,通过抑制IGF2信号通路靶向恶性HB样细胞,可能成为肝母细胞瘤的新型治疗策略。本研究不仅深入阐明了肝母细胞瘤的发生发展机制,更为开发针对这一难治性疾病的精准诊断方法和有效治疗手段奠定了重要基础。
本研究获得以下基金项目资助:国家自然科学基金(82072375、82202621、82293662、82172357)、上海市科技创新行动计划医学创新研究专项(22Y11908200)、上海市"科技创新行动计划"重点项目(22JC1402300、21JC1406602)、上海临床分子诊断儿科重点实验室(20dz2260900)、上海市教育发展基金会与上海市教育委员会"晨光计划"(22CGA18)、中央高校基本科研业务费专项资金(YG2022QN092)、上海市卫生健康委员会科研项目(20214Y0153)、上海市卫生健康委员会卫生行业临床研究专项(2022LJ020)以及上海市高水平地方高校创新团队项目。作者感谢上海欧易生物医学科技有限公司姚晓华博士和葛静媛女士在单细胞RNA测序数据分析方面提供的技术支持,同时感谢LetPub(www.letpub.com.cn)在论文语言润色方面给予的帮助。







更多网友投稿经验,查看:www.letpub.com.cn/index.php?journalid=9943&page=journalapp&view=detail

📢LetPub提供的SCI论文英语润色服务对于稿件接收还是非常有用的!LetPub, 是多家出版社推荐的SCI论文润色机构,能够提高文章发表在1区/Top期刊的几率!