13 年
手机商铺
公司新闻/正文
770 人阅读发布时间:2025-02-20 17:54
文章已发表在SCI期刊Scientific Reports(最 .新中科院SCI期刊分区:综合性期刊2区,IF 3.8),评论可以沾沾好运~
标题为:Characteristics of different lipid droplet-mitochondrial contacts patterns during lipid droplet metabolism in T2DM-induced MASLD


线粒体功能对于肝脏脂质代谢至关重要。目前的研究根据线粒体与脂滴的接触方式,识别出了两种类型的线粒体:脂滴周围线粒体(PDM)和细胞质线粒体(CM)。本研究旨在探讨在自发性2型糖尿病(T2DM)db/db小鼠中诱导的代谢功能障碍相关性脂肪肝病(MASLD)中,CM和PDM的变化。
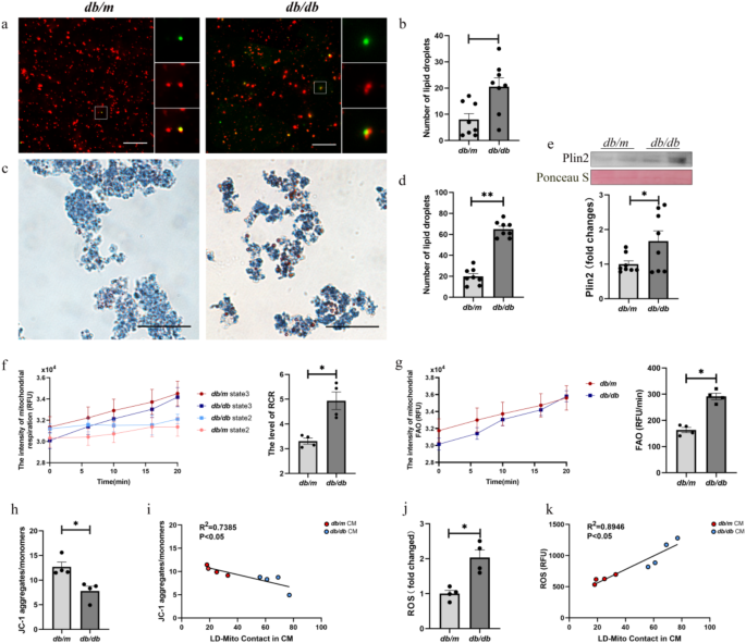
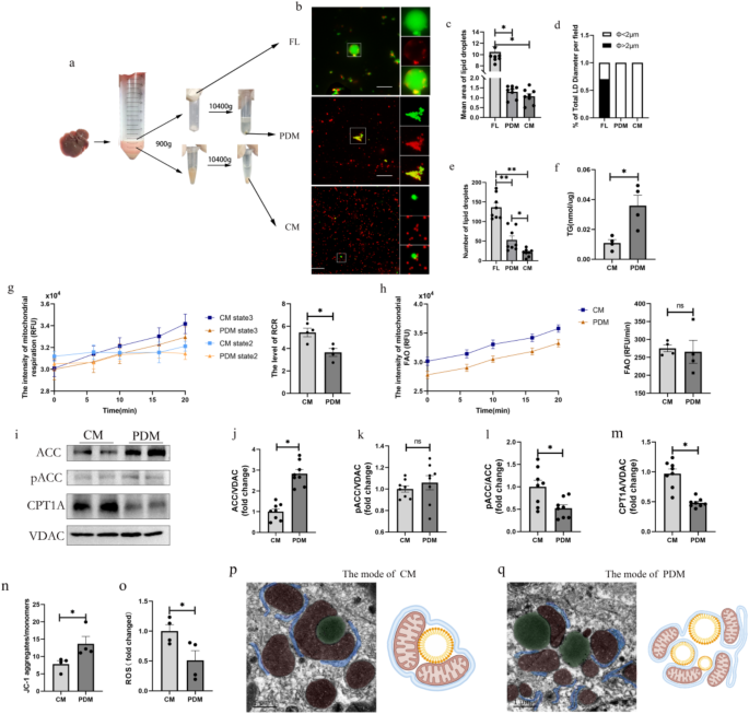
研究发现,胰岛素抵抗通过增加自由脂肪酸的积累,促进肝脏中脂滴数量和大小的增加,同时增加了与线粒体的接触。我们通过检测其氧化状态和形态特征,描述了纯化的CM和PDM中小脂滴与线粒体之间紧密接触的不同模式。在CM中,增强的脂肪酸氧化导致线粒体延长,围绕单一小脂滴并负责脂滴的消耗;而在PDM中,脂质合成底物的增加促进了脂滴的膨胀,并得到内质网的协助。这些数据展示了线粒体与脂滴接触的不同方式,可能为未来肝脏脂质代谢研究提供新的见解。


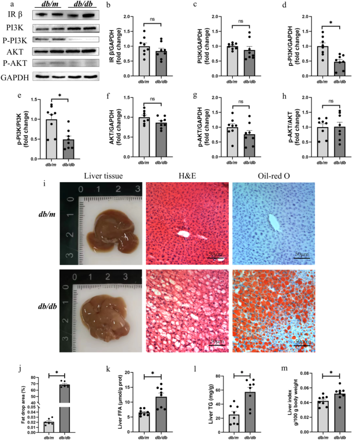
图2 在db/db小鼠肝脏的分离原代肝细胞和肝组织中脂滴-线粒体接触增加

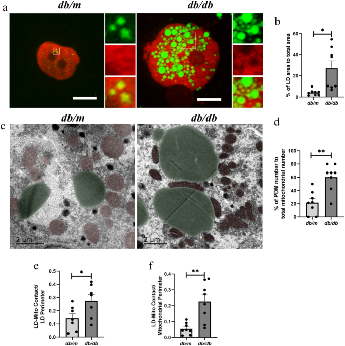
图3 在db/db小鼠肝脏的分离脂肪层中,脂滴-线粒体接触增加

图4 正常肝脏和MASLD中分离的细胞质线粒体(CM)的形态特征和状态
图5 MASLD模型小鼠中分离的细胞质线粒体(CM)和脂滴周围线粒体(PDM)之间小脂滴与线粒体接触的形态特征

图6 MASLD中,细胞质线粒体(CM)和脂滴周围线粒体(PDM)中小脂滴与线粒体接触的两种不同命运
结论
db/db小鼠患有严重的2型糖尿病(T2DM),导致明显的代谢功能障碍相关性脂肪肝病(MASLD)。胰岛素抵抗自发加剧了肝细胞中自由脂肪酸(FFA)的积累,导致脂滴的增多和增大,并促进了脂滴-线粒体接触。并非所有类型的脂滴-线粒体接触都能够通过差速离心法完全分离。
我们发现,在纯化的细胞质线粒体(CM)和脂滴周围线粒体(PDM)中,小脂滴与线粒体之间的脂滴-线粒体接触表现出不同的特征。在CM中,延长的线粒体与单一小脂滴接触,这可能有助于脂肪酸氧化(FAO);而在PDM中,多条线粒体与多个脂滴接触,这可能有助于脂滴的扩展和成熟,且得到内质网(ER)的协助。
致谢及评价
本研究得到了江苏省高校哲学社会科学重大项目(2020240487)、国家自然科学基金青年项目(32000839)、江苏省研究生科研与创新项目(KYCX23_2363、KYCX23_2380 和 KYCX24_2420)、江苏省青蓝工程项目([2021]11)以及江苏省大学生创新创业训练计划项目(202310330009)的支持。作者感谢LetPub(www.letpub.com)在本文稿准备过程中提供的语言支持。图3(a)、图5(p)、图5(q)和图6使用了BioRender.com创建。此外,已获得每个图表的出版许可。





更多网友投稿经验,查看:www.letpub.c
om.cn/index.php?journalid=8695&page=journalapp&view=detail
📢LetPub提供的SCI论文英语润色服务对于稿件接收还是非常有用的!LetPub, 是多家出版社推荐的SCI论文润色机构,能够提高文章发表在1区/Top期刊的几率!