13 年
手机商铺
公司新闻/正文
10677 人阅读发布时间:2025-05-08 11:09
文章已发表在SCI期刊 Advanced Science(最 .新中科院SCI期刊分区:综合性期刊1区Top,IF 14.3),评论可以沾沾好运~

标题为:SMC4 Promotes Prostate Cancer Cell Proliferation and Metastasis via the Rheb/mTOR Pathway

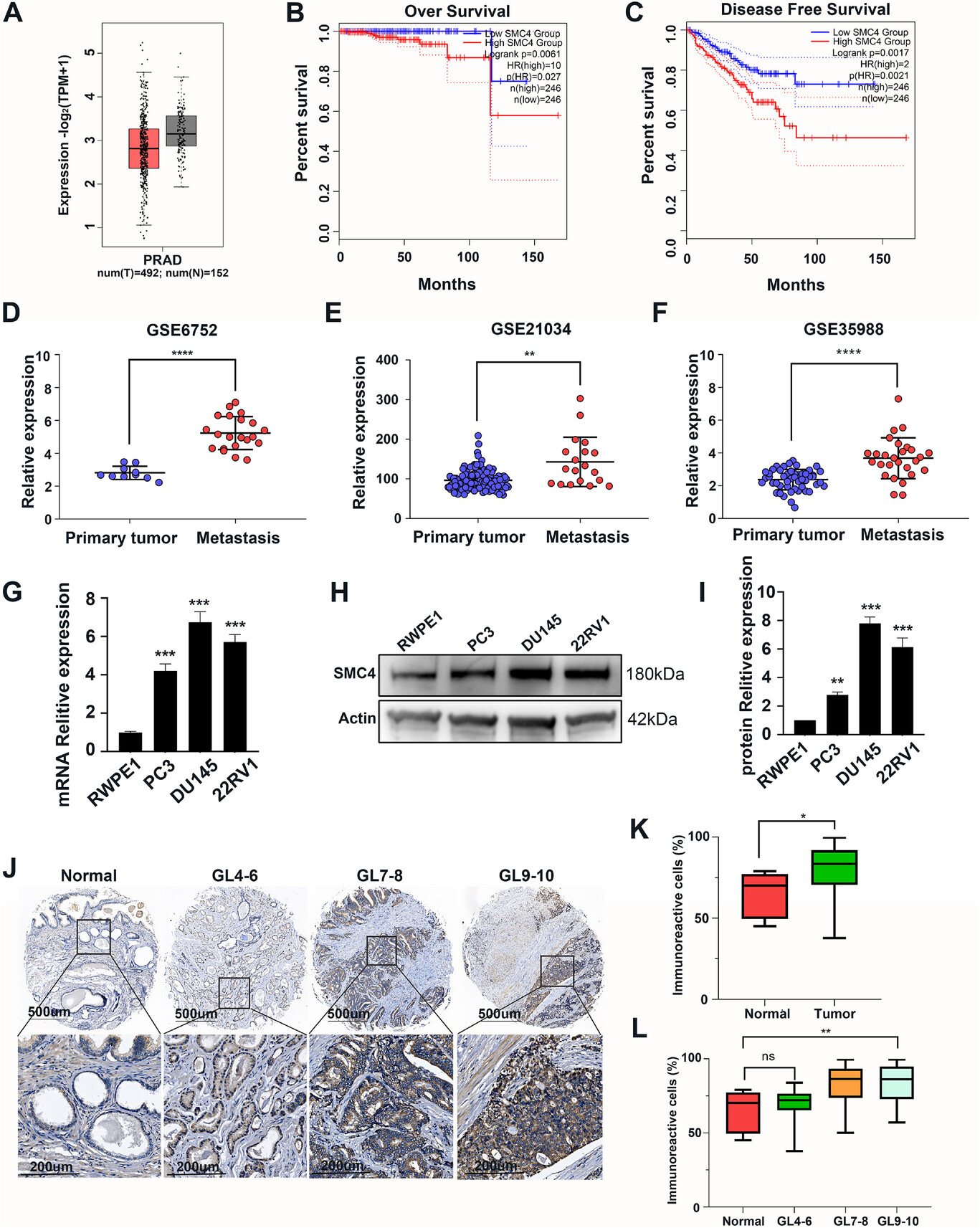
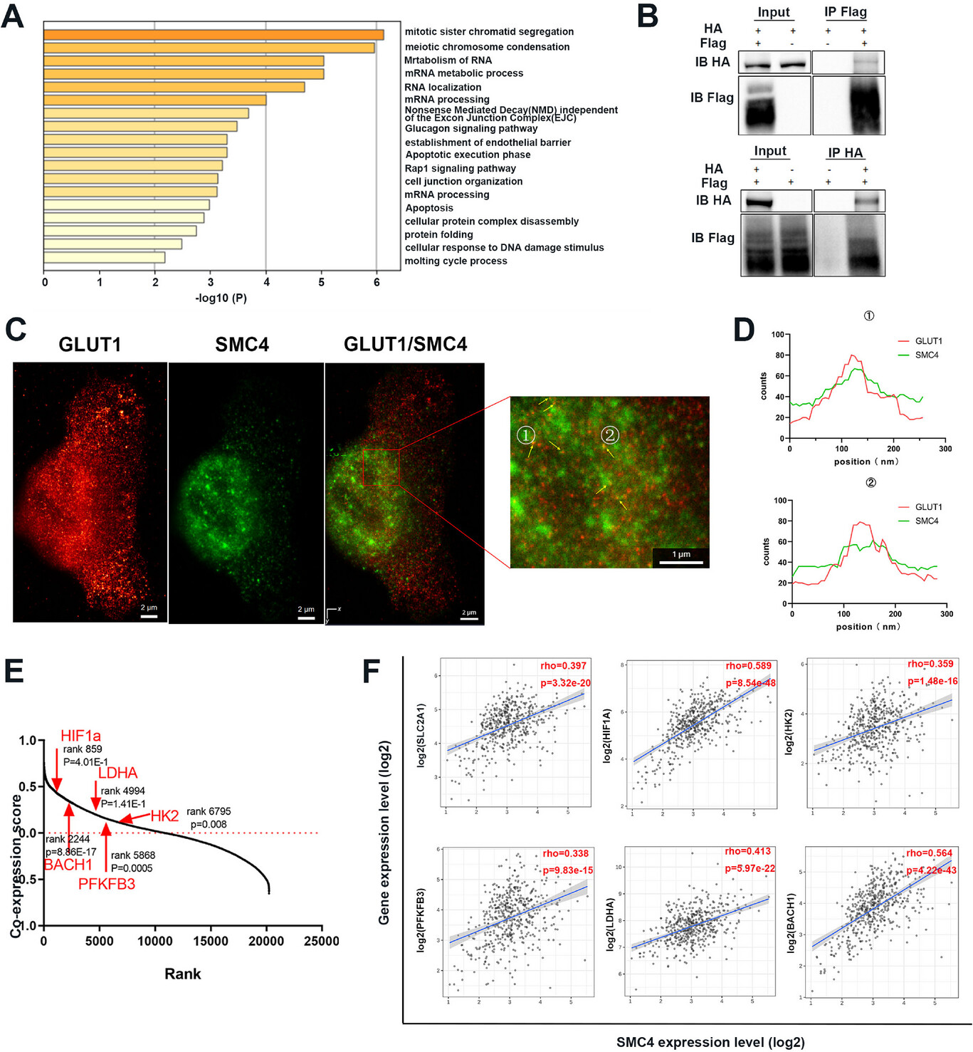
染色体结构维持蛋白4(SMC4)是有丝分裂染色体的关键结构组分。现有证据虽表明SMC4与肿瘤发生存在潜在关联,但其在前列腺癌进展中的确切作用仍不明确。通过癌症基因组图谱(TCGA)数据库分析发现,SMC4的异常表达与转移进程具有显著预后相关性。
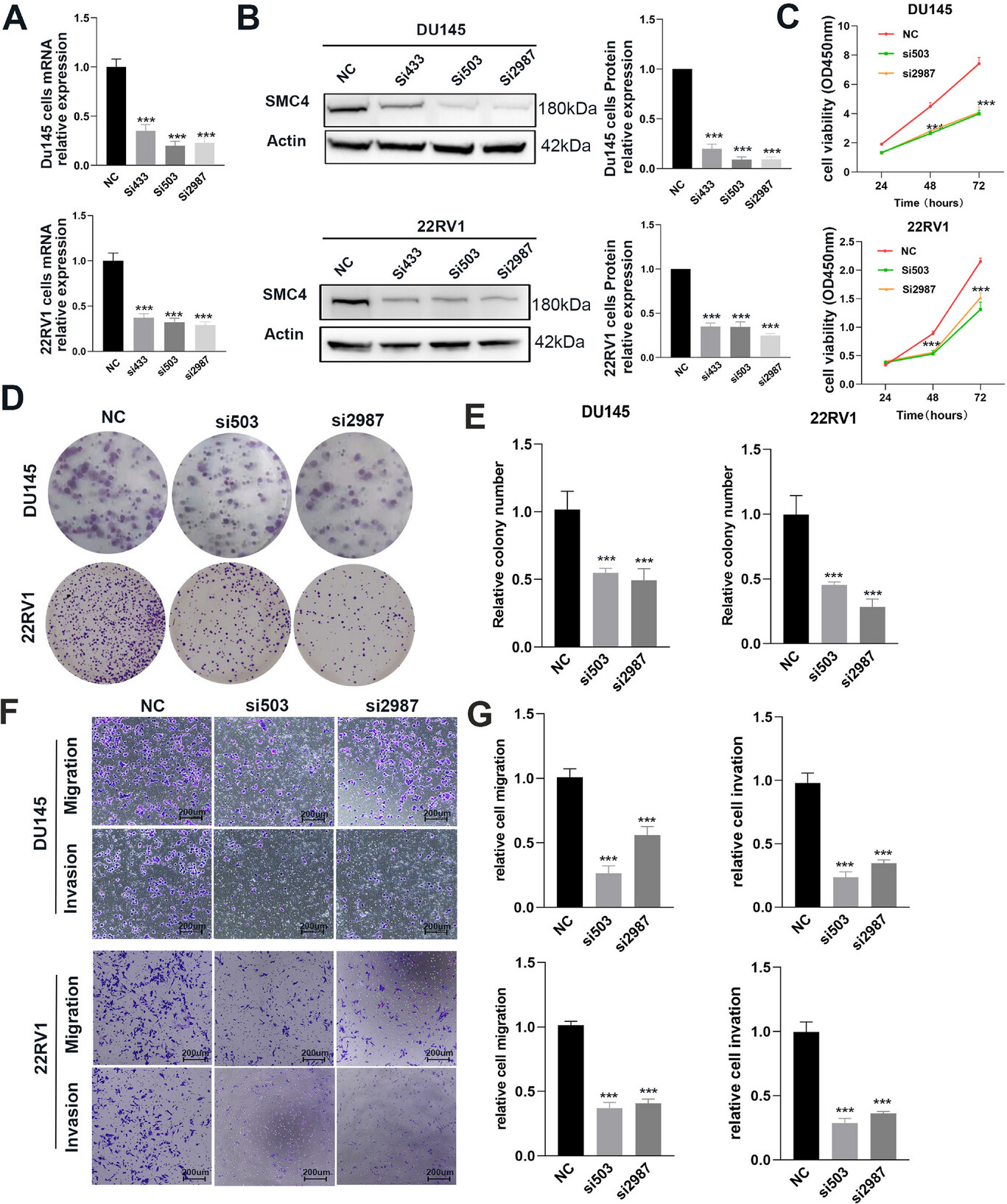
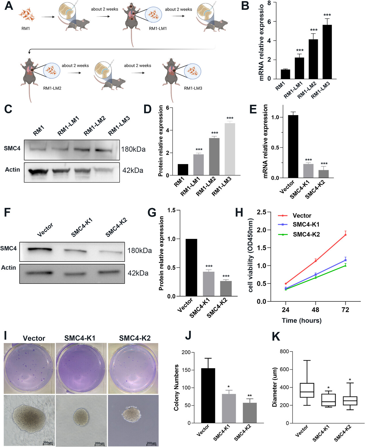
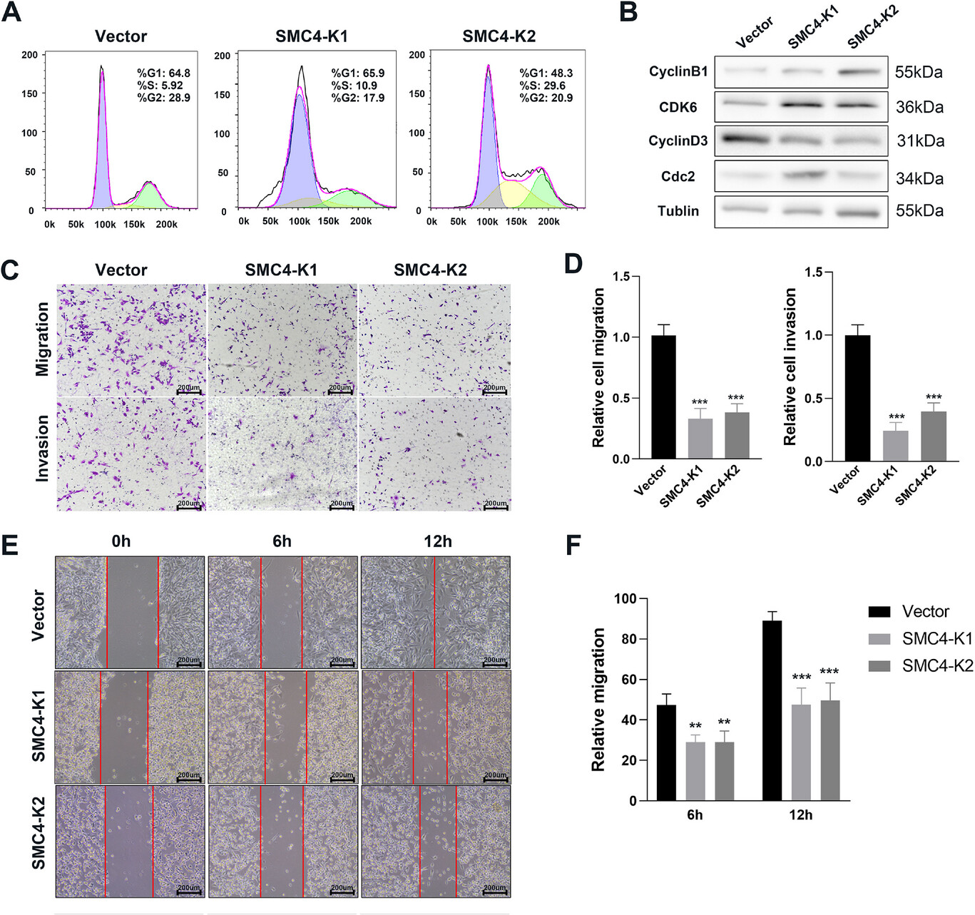
为探究SMC4功能,本研究采用CRISPR/Cas9系统在高转移性细胞克隆RM1-LM中敲除SMC4基因。结果显示:SMC4敲除可显著抑制体外细胞增殖与迁移能力;小鼠模型中,RM1-LM细胞较SMC4敲除细胞表现出更强的肺转移能力。
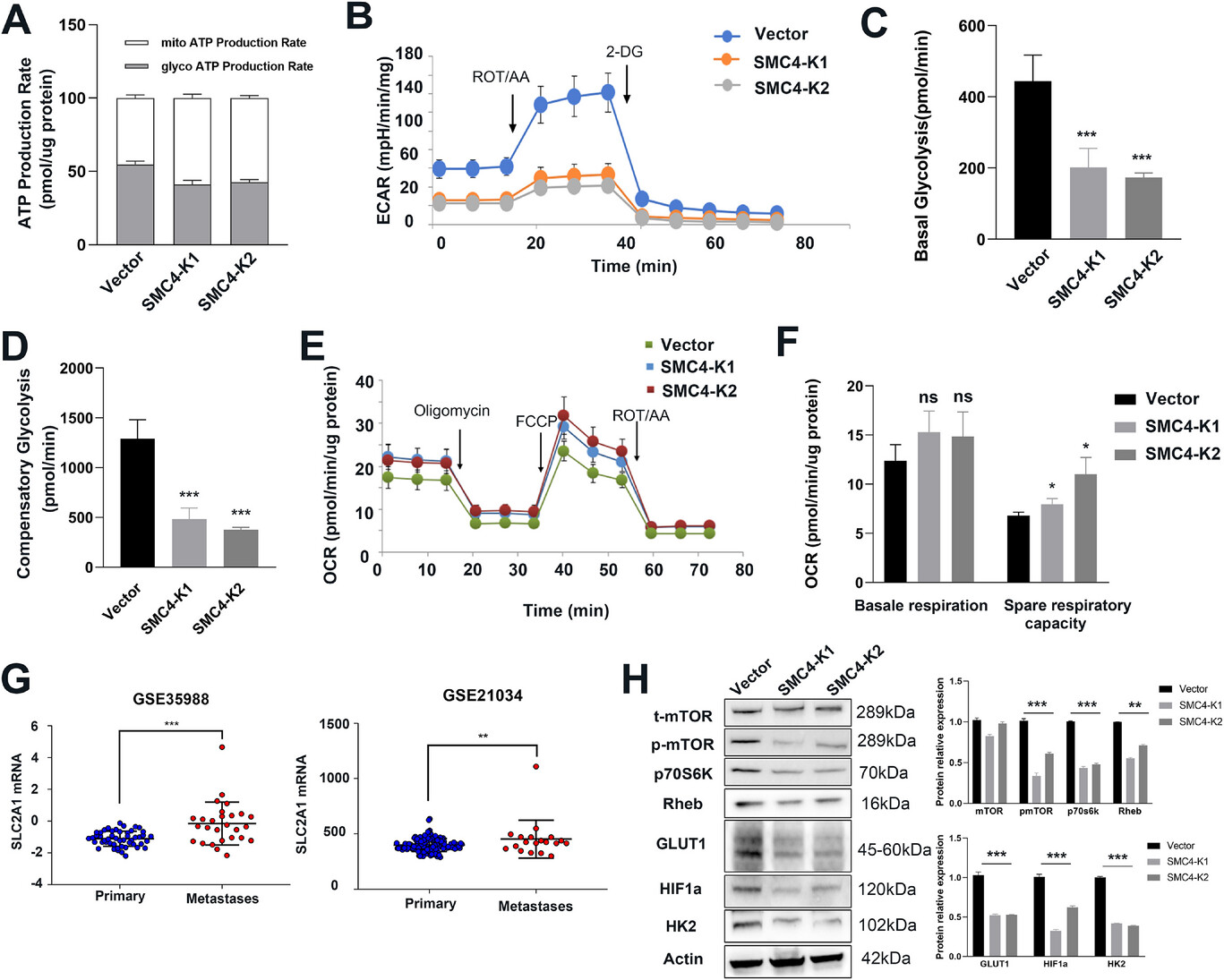
机制研究表明,SMC4敲除可抑制mTOR活化并下调Rheb表达。RNA-seq结果的KEGG富集分析揭示癌症信号通路与代谢通路显著富集。通过免疫沉淀-质谱联用技术(IP-MS)解析SMC4相互作用组,发现SMC4与Slc2a1基因编码的GLUT1存在相互作用。糖酵解速率检测表明,敲除SMC4可抑制细胞糖酵解速率及ATP生成。共免疫沉淀实验证实,SMC4通过与GLUT1相互作用,经由Rheb/mTOR通路促进前列腺癌细胞转移。















更多网友投稿经验,查看:www.letpub.com.cn/index.php?journalid=9943&page=journalapp&view=detail
📢LetPub提供的SCI论文英语润色服务对于稿件接收还是非常有用的!LetPub, 是多家出版社推荐的SCI论文润色机构,能够提高文章发表在1区/Top期刊的几率!